科学研究
科学研究 当前位置: 首页 > 科学研究 > 正文

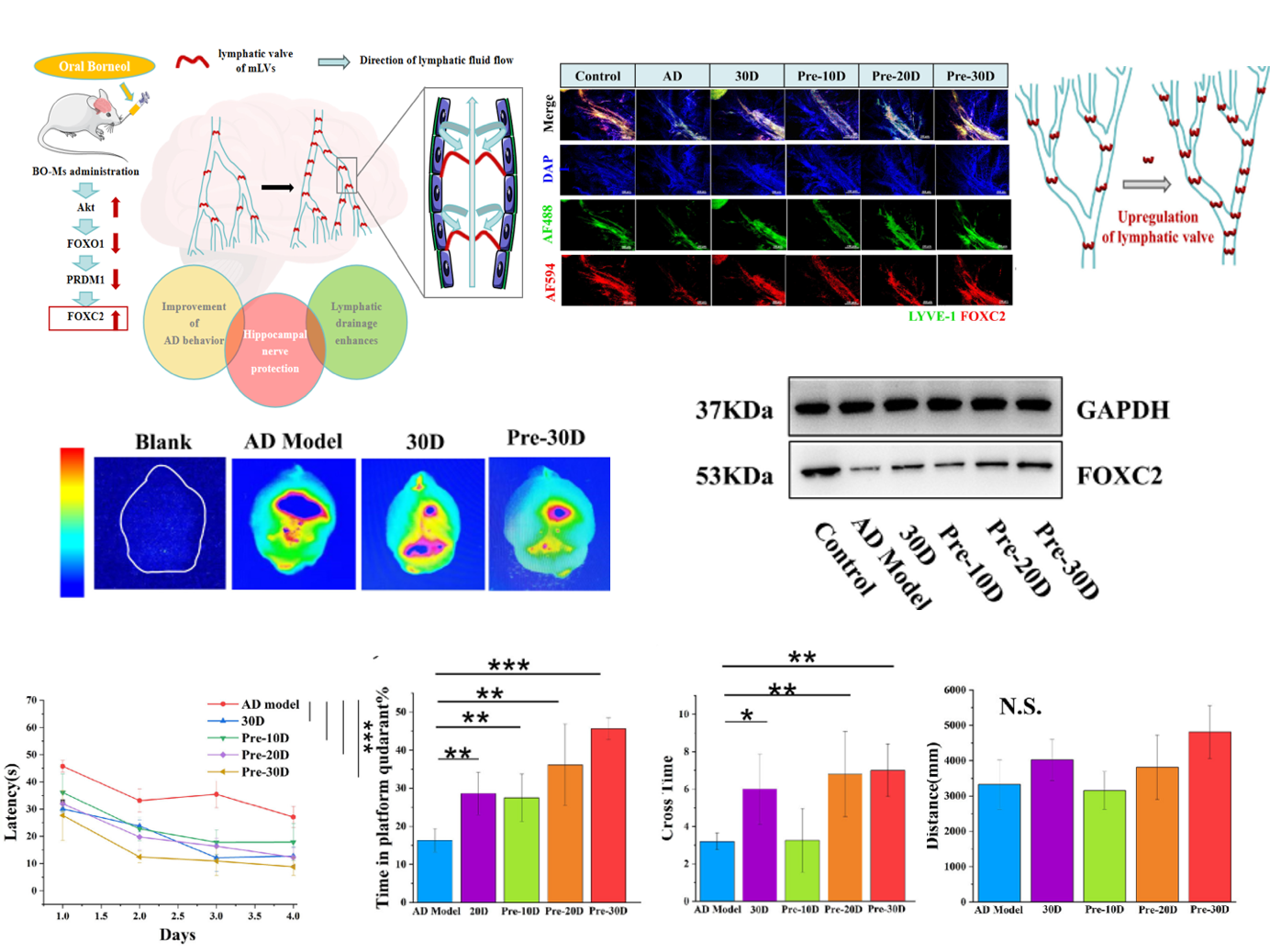
公司王淑君教授课题组在调节脑膜淋巴瓣可塑性用于预防阿尔兹海默症研究领域取得新成果

发布时间:2024-06-03 点击量:

近日,公司WilliamHill中文官方网站王淑君教授课题组继“Borneol-driven meningeal lymphatic drainage clears amyloid-β peptide to attenuate Alzheimer-like phenotype in mice”在Theranostics发表之后,在冰片调节脑膜淋巴瓣可塑性进而清除脑内Aβ聚集体用于缓解阿尔兹海默症(AD)样症状方面研究取得最新进展。该团队通过深入研究,发现了冰片调节脑膜淋巴引流的新机制,冰片通过促进AD模型小鼠背侧脑膜淋巴管(mlv)淋巴瓣的形成,恢复受损mlv的淋巴引流从而提高Aβ42蛋白的淋巴清除率,从根本上对AD早期症状进行预防。相关成果以“Borneol regulates meningeal lymphatic valve plasticity to clear Aβ aggregates in the prevention of AD-like symptoms”为题发表于中药学领域权威期刊Phytomedicine。

该团队先前研究已经证明了口服纳米冰片胶束(BO-Ms)通过扩张脑膜淋巴管并改善其节律性运动,从而促进Aβ低聚物从脑外排至颈深淋巴结(dCLN),从而促进脑膜淋巴管引流。基于此,在这项研究中,该团队深入研究了冰片调节脑膜淋巴引流的机制,从细胞因子层面证明并解释了冰片促进脑膜淋巴管重建的分子机制,从行为学方面通过水迷宫旷场等实验证明了冰片具有预防性地改善AD小鼠记忆缺陷的能力。该研究的结果强调了BO-Ms在改善脑膜淋巴引流方面的价值,并且基于此项研究,冰片有望补充VEGF-C产生的淋巴管生成不完全、不成熟、无功能的缺陷,通过冰片与VEGF-C的互补优势,提高mlv的成熟度和通透性,增强新生mlv的清除能力。王淑君教授课题组的研究不仅为脑膜淋巴系统的研究就提供了新思路,也为AD的预防提供了新策略。

WilliamHill官方网站叶田田副教授、阎晓丹老师以及硕士研究生柏慧为文章的共同第一作者,WilliamHill官方网站王淑君教授和叶田田副教授为文章的共同通讯作者。

原文链接:

https://doi.org/10.1016/j.phymed.2024.155753

上一篇:公司赵龙山教授课题组在中药活性成分荧光靶向筛选领域取得最新进展

下一篇:赵龙山教授课题组在肺癌标志物免疫诊断方面取得重要进展