科学研究
科学研究 当前位置: 首页 > 科学研究 > 正文

公司王淑君教授团队在脂质体和外泌体的递送研究方面取得新进展

发布时间:2024-02-02 点击量:

SmallStruct用于输送纳米制剂的纳米网格结构载体:脂质体和外泌体的递送

背景

脂质体、外泌体等纳米制剂在疾病治疗领域已有广泛应用,但仍存在体内停留时间短、清除速率快等挑战,合适的递送载体可改善其体内行为,达到更好的治疗效果。关于药物分子的递送研究已持续了几十年,而对于纳米粒递送的研究却非常少;分子水平的治疗剂适用的载体通常无法递送纳米粒。制备生物安全、具有开放孔道、孔径在纳米尺度范围的多孔载体,用于纳米粒的递送,为药物递送开辟新思路。

正文

2024年1月30日,中国科公司上海药物研究所张继稳团队与WilliamHill官方网站王淑君团队联合在SmallStructures上发表了题为“Supramolecular Nano-Grid Platform to Load and DeliverLiposomes and Exosomes”的研究论文。该研究以环糊精为基本结构单元,构建了一种新型的纳米网格结构载体,其不仅具有pH/H2O2双响应性,还能通过多孔网状的纳米结构负载脂质体和外泌体:将脂质体靶向递送到肺部并延长其体内作用时间;实现外泌体递送并达到长时间释放效果。

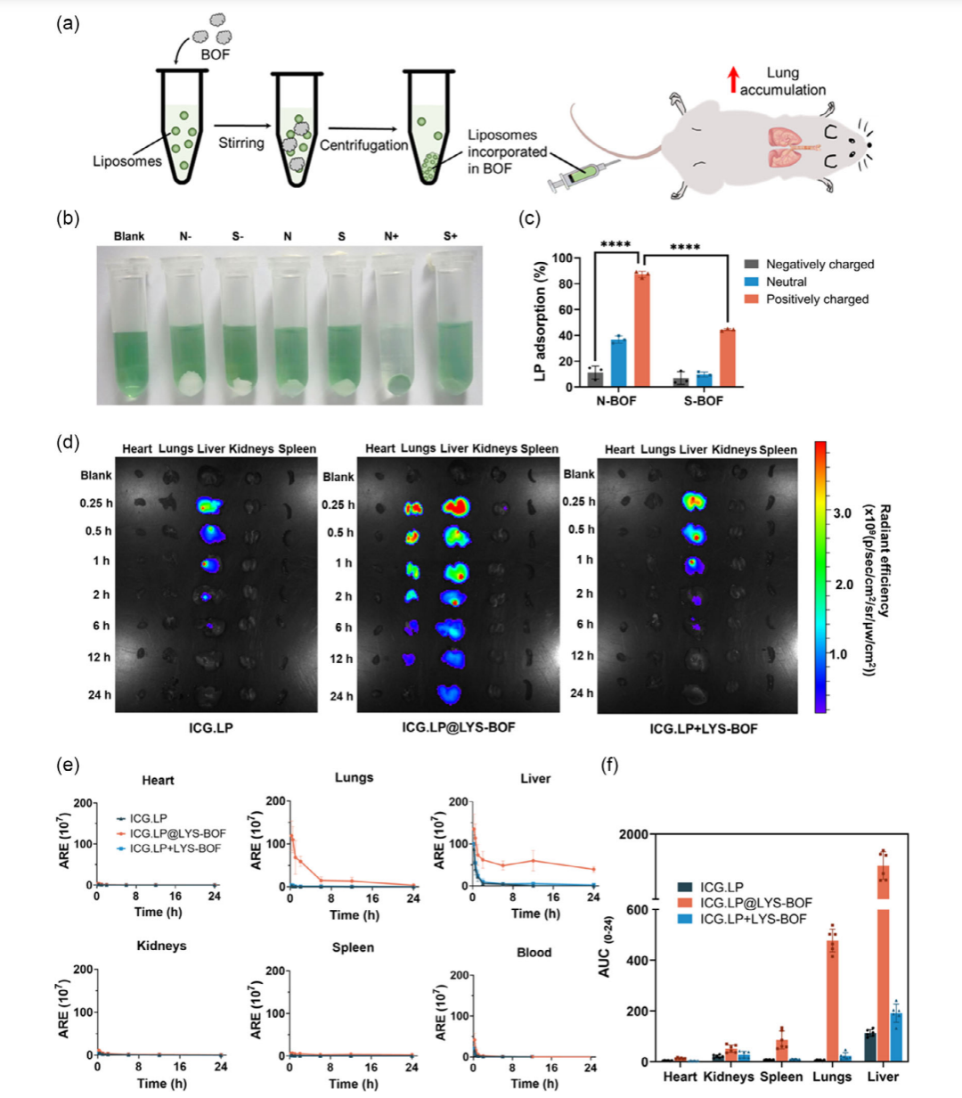
研究人员基于环糊精金属有机骨架的有序结构,针对环糊精单元上不同位点的羟基活性差异,采用对称型硼酸酯键交联剂,对其进行交联,通过控制反应条件,得到纳米网格状和球形两种不同结构特征的硼化有机骨架(BOF)。其中,纳米网格状结构由数十纳米直径的纤维交织而成,分布有10-300nm的开放空间。硼酸酯键交联剂赋予BOF以pH/H2O2双响应性,其在生理pH环境下稳定、在炎症或肿瘤内环境下迅速降解,在pH 7.4时的半衰期是pH 5.0的467倍,H2O2存在时降解速率显著加快。

纳米网格结构和球状结构的BOF

研究表明,纳米网格状结构的BOF(N-BOF)比球状BOF(S-BOF)具有更好的脂质体俘获效果,并能显著改变脂质体在小鼠体内的生物分布:游离脂质体在肺部几乎没有分布,负载于N-BOF后,脂质体在肺部的荧光信号显著增强,肺部生物利用度提高约90倍。

N-BOF的脂质体负载能力及对脂质体生物分布的影响

牛奶外泌体的粒径为50-150 nm,处于N-BOF孔径的主要分布范围内。N-BOF对牛奶外泌体具有良好的俘获效果,利用透射电镜可以观察到脂质双层结构的外泌体分布在N-BOF颗粒上。N-BOF能够响应性释放所负载的外泌体,在pH 7.7环境中,14天内N-BOF对外泌体的释放量为14%,而pH 6.0环境下释放量则为21%,且释放出的外泌体仍能保持完整的结构。

N-BOF对牛奶外泌体的俘获及pH响应性释放

主要贡献者与致谢

上海药物所硕士研究生李晶为本文第一作者,上海药物所硕士研究生马武珍进行了外泌体部分的研究,WilliamHill官方网站博士研究生杨伯阳完成脂质体制备。上海药物所张继稳研究员、伍丽副研究员和WilliamHill官方网站王淑君教授为本文的共同通讯作者。该研究得到了国家自然科学基金和国家重点研发计划等项目的资助。

全文链接

http://doi.org/10.1002/sstr.202300487

上一篇:王淑君教授课题组在Chemical Engineering Journal上发表最新天然花粉孢粉素应用研究成果

下一篇:WilliamHill中文官方网站赵龙山教授在国际著名学术出版社Springer Nature参与出版英文专著